全国定制咨询热线
0769-23103048
好色先生TV下载安卓缸设备行业优选品牌!

好色先生TV下载安卓缸是怎么控制的?由于产品可分为直压式和预压式的,这里只以预压式好色先生TV下载安卓缸的电路控制为例进行说明,仅供参考,如有相关疑问或需求,可向91好色先生IOS下载厂家免费咨询。

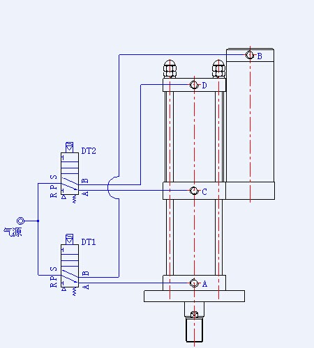
预压式好色先生TV下载安卓缸电路控制可采用两种电磁阀控制,两位五通和一个三位五通的。其中,两位五通的控制压缩空气进入预压阶段,三位五通的控制压缩空气对液体做功进入增压阶段。
1、电磁阀DT1通电,气压作用在储油筒液压油表面,气缸(压缩空气)段总行程开始向下作位移。
2、活塞杆位移遇到阻力,DT1保持,此时DT2通电,增压段总成开始作位移。
3、根据加工工件保压需要,DT2断电,此时增压段总成复位,增压缸卸压。
4、DT1断电,气缸(压缩空气)段总成复位,液压油回位到储油筒,些时一个动作循环完成。
